信息来源:来源:北京市科协创新服务中心 发布时间:2024-12-16
为拓宽高校和企业对接渠道,促进科技成果转化落地,推动科技产业融合,匠心智造·智创未来——2024智能制造领域成果展示系列活动之校企对接活动拟于12月20日下午于北京市东城区百荣嘉园大厦11层路演大厅举办,活动旨在助力企业与高校精准对接,促进智能制造产业创新发展。
一、组织机构
主办单位:北京市科学技术协会创新服务中心
承办单位:北京星光创客科技有限公司
二、活动安排
活动时间:12月20日(星期五)14:00-16:30
活动地点:北京市东城区百荣嘉园大厦11层路演大厅
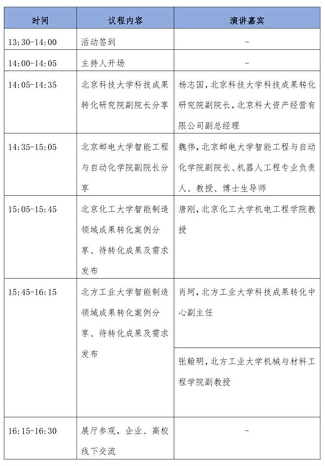
活动议程:

请有意愿来现场参会的人员扫描下方二维码进行报名,了解高校智能制造与装备领域最新动态,与各高校成果转化负责人进行现场交流,期待您的参与!
